Упр.27.18 ГДЗ Мордковича 10 класс профильный уровень (Алгебра)
Решение #1
Решение #2(записки учителя)
Решение #3(записки школьника)

Рассмотрим вариант решения задания из учебника Мордкович, Семенов 10 класс, Мнемозина:
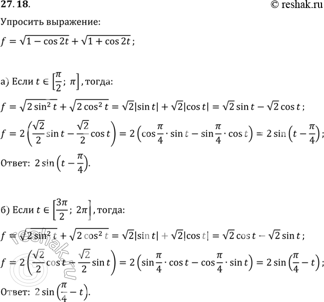
Упростите выражение корень(1 - cos 2t) + корень(1 + cos 2t), если:
a) t € [пи/2;пи];
б) t € [3пи/2;2пи];
в) t € [0;пи/2];
г) t € [пи;3пи/2].
*размещая тексты в комментариях ниже, вы автоматически соглашаетесь с пользовательским соглашением